Otázka:
Mám problém s nastavením PGM (ovládání světel). Potřebuji vypnout světla pouze při běžném zakódování. Při zakódování STAY nesmí být PGM aktivováno. Pokud ale naprogramuji PGM na aktivační událost Zapnuto (obrázek 1), tak i přesto je při zapnuto STAY toto PGM aktivováno. Mohl bych požádat o informaci jak PGM správně nastavit?
Odpověď:
Pokud naprogramujeme PGM výstup na událost Zapnuto, jak je vidět na obrázku 1, tak tento PGM výstup se bude aktivovat při běžném Zapnutí, při Zapnutí FORCE i při Zapnutí STAY, tedy událost Zapnuto zahrnuje všechny tyto způsoby zakódování.
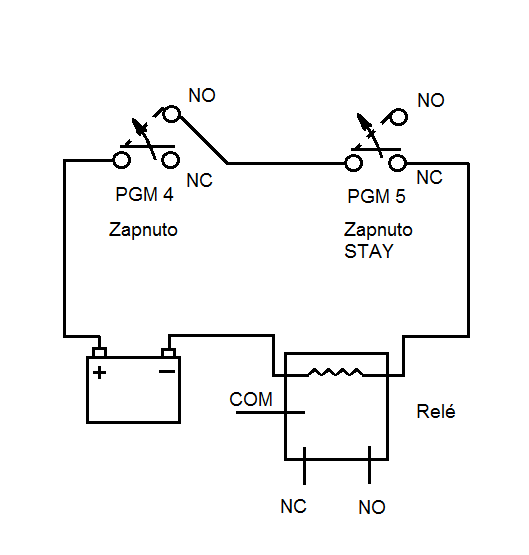
Řešením jak “donutit” PGM výstup, aby reagoval jen na běžné zapnutí je zapojit do série dva PGM výstupy. Pro snadnější pochopení budou tyto dva PGM výstupy představovat dvě relátka. Zapojení relátek vidíte na obrázku 2. Jedno relátko PGM4 naprogramujeme na událost Zapnuto (obrázek 3) a druhé relátko PGM5 naprogramujeme na událost Zapnuto STAY (obrázek 4).
Obrázek 5 ukazuje jak to zapojit na ústředně EVO192 s výstupy PGM4 a PGM5.
Mám problém s nastavením PGM (ovládání světel). Potřebuji vypnout světla pouze při běžném zakódování. Při zakódování STAY nesmí být PGM aktivováno. Pokud ale naprogramuji PGM na aktivační událost Zapnuto (obrázek 1), tak i přesto je při zapnuto STAY toto PGM aktivováno. Mohl bych požádat o informaci jak PGM správně nastavit?
Odpověď:
Pokud naprogramujeme PGM výstup na událost Zapnuto, jak je vidět na obrázku 1, tak tento PGM výstup se bude aktivovat při běžném Zapnutí, při Zapnutí FORCE i při Zapnutí STAY, tedy událost Zapnuto zahrnuje všechny tyto způsoby zakódování.
Řešením jak “donutit” PGM výstup, aby reagoval jen na běžné zapnutí je zapojit do série dva PGM výstupy. Pro snadnější pochopení budou tyto dva PGM výstupy představovat dvě relátka. Zapojení relátek vidíte na obrázku 2. Jedno relátko PGM4 naprogramujeme na událost Zapnuto (obrázek 3) a druhé relátko PGM5 naprogramujeme na událost Zapnuto STAY (obrázek 4).
Obrázek 5 ukazuje jak to zapojit na ústředně EVO192 s výstupy PGM4 a PGM5.
Galerie
obr.1
obr.2
obr.3
obr.4
obr.5


